
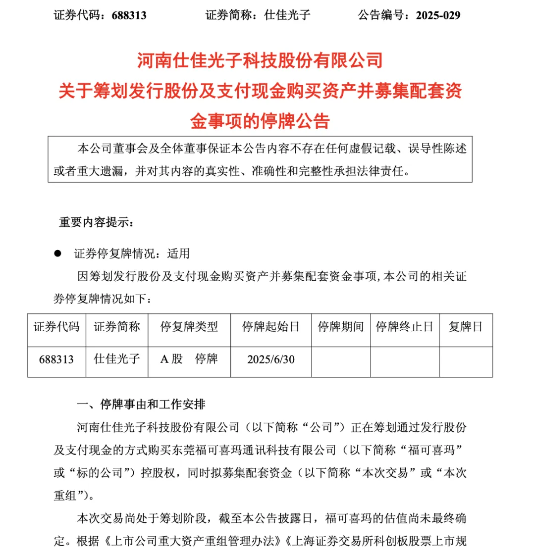
6月27日晚,国内光芯片龙头仕佳光子发布公告称,正在筹划通过发行股份及支付现金的方式购买东莞福可喜玛通讯科技有限公司(简称“福可喜玛” )控股权,同时拟募集配套资金。公司股票将于2025年6月30日(星期一)开市起停牌,预计停牌时间不超过10个交易日。本次交易尚处于筹划阶段,福可喜玛的估值尚未最终确定,本次交易预计构成关联交易,但不会导致公司实际控制人发生变更。

此次标的资产福可喜玛对资本市场上并不陌生,其曾是致尚科技控股子公司。公开资料显示,致尚科技自2020年起分阶段收购福可喜玛股权,累计投入约5777万元,最终持股53%。
具体来看,2020年7月,玄国栋将持有的福可喜玛25%股权以2476.56万元的价格转让给致尚科技,佛山优势资本创业投资合伙企业(有限合伙)将持有的福可喜玛15%股权以1200万元的价格转让;2023年9月,玄国栋将持有的福可喜玛11%股权以1100万元的价格转让给致尚科技;2023年11月,赵洪军将持有的福可喜玛2%股权以200万元的价格转让给致尚科技,这次股权转让完成后,致尚科技持有福可喜玛53%的股权。叠加此前增资800万元,致尚科技在福可喜玛股权上投入约为5777万元。
福可喜玛也为其带来不菲收益。财务数据显示,福可喜玛2023年营收为8317.69万元,净利润为1822.46万元;2024年前三季度营收为22034.81万元,净利润为6523.06万元。
3月11日,致尚科技公告称,拟将福可喜玛53%的股权以现金对价3.26亿元,转让给河南泓淇光电子产业基金(简称“泓淇光电基金”)。此交易于2025年1月27日签署框架协议,并于2025年3月11日通过董事会审议。
截至评估基准日,福可喜玛的股东权益账面价值为1.49亿元,评估价值为6.12亿元,评估增值额为4.63亿元,增值率达311.6%。
致尚科技在公告中表示,福可喜玛是一家专业致力于MPO/MT插芯、连接器的技术开发及应用的高科技企业。自2020年参股投资福可喜玛股权后,公司为福可喜玛的发展提供了资源保障,福可喜玛在MT插芯领域构建较强竞争力。
仕佳光子加速布局光通信产业链
仕佳光子对福可喜玛的布局也早有端倪。2023年,公司作为有限合伙人出资1.6亿元参与设立泓淇光电基金(占总出资比例39.80%),该基金主要围绕光电子产业链上下游布局。2025年1月,泓淇光电基金与致尚科技签署框架协议,拟收购福可喜玛53%股权。
仕佳光子此前表示,公司通过泓淇光电基金,间接投资福可喜玛,有利于公司保持MT插芯持续供货的稳定性,构建完善的产业链体系,有助于公司提高整体核心竞争力。
有券商人士分析称,此次直接收购福可喜玛控股权,意味着仕佳光子将进一步强化对上游核心元件的把控。此外,随着AI数据中心带宽密度快速提升,光纤链接需求旺盛,带动MPO高密度光纤连接器快速增长。MT插芯作为MPO高密度光纤连接器的核心构造元素,其需求也呈现快速增长。
值得关注的是,受益于AI算力需求驱动,数通市场快速增长,仕佳光子相关产品订单量显著增加,业绩增速亮眼。2024年财报显示,公司实现营业收入10.75亿元,同比增长42.4%;实现归母净利润6493.33万元,同比增长236.57% 。今年一季度,公司业绩增速进一步加快,实现营业收4.36亿元,同比增长120.57%;实现归母净利润9319.44万元,同比增长1003.78%。
二级市场上,自今年4月以来,公司股价从最低12.74元一路飙升至最高39.95元,最高涨幅接近200%,创下上市以来新高,公司总市值近175亿元。
日前,仕佳光子在互动平台透露,上半年公司聚焦光通信领域,力求突破核心技术、响应市场需求。其400G/800G产品保持批量出货,应用于400G和800G光模块的CWDM/LANWDMAWG芯片及组件,凭技术优势维持大批量销售,服务国内外客户。同时,1.6T等前沿产品加速推进,适用于1.6T光模块的AWG芯片及组件已完成研发并进入客户验证阶段,800G/1.6T光模块用MT - FA产品实现小批量出货。



发表评论
2025-06-30 11:12:44回复
2025-06-30 03:31:51回复
2025-06-30 02:23:38回复