登录新浪财经APP 搜索【信披】查看更多考评等级
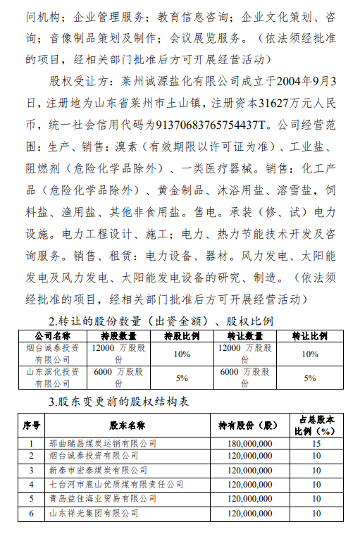
12月16日金融一线消息,12月15日,华海财险发布关于变更股东有关情况的信息披露公告,烟台诚泰投资有限公司、山东滨化投资有限公司拟分别将持有的华海财险10%(1.2亿股)、5%(6000万股)股权转让至莱州诚源盐化有限公司(下称诚源盐化)。
若此次股权转让获批,诚源盐化将持股15%,与那曲瑞昌煤炭运销有限公司并列为华海财险第一大股东。
公告披露,诚源盐化成立于2004年9月3日,注册地为山东省莱州市土山镇,注册资本31627万元人民币。公司经营范围:生产、销售:溴素(有效期限以许可证为准)、工业盐、阻燃剂(危险化学品除外)、一类医疗器械。销售:化工产品(危险化学品除外)、黄金制品、沐浴用盐、溶雪盐,饲料盐、渔用盐、其他非食用盐。售电。承装(修、试)电力设施。电力工程设计、施工;电力、热力节能技术开发及咨询服务。销售、租赁:电力设备、器材。风力发电、太阳能发电及风力发电、太阳能发电设备的研究、制造。(依法须经批准的项目,经相关部门批准后方可开展经营活动)







发表评论
2025-12-17 04:28:48回复
2025-12-16 23:52:42回复