12月12日消息,中兴通讯港股午后齐拉升,一度涨超5%,触及28.98港元。
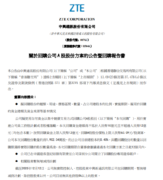
消息面上,中兴通讯午间宣布,拟使用自有资金10亿元-12亿元回购公司股票。本次回购期限自董事会审议通过本次回购方案之日起12个月内。
田野股份:因涉嫌信披违法违规,公司及董事长姚玖志被证监会立案调查
美方已通知日方:可能延期交付
ETF一季度战况“冰火两重天”:全市场ETF规模整体出现明显缩水
媒体:伊朗以弱势地位发动非对称作战 持续给美以造成重创
世界杯还没开踢,中国卖家先爆单了
价格周报|猪价低位下探,或刺激行业去产能提速
拼多多创始人黄峥去向成谜?段永平:听说去读博士了 研究生命科学
第七艘悬挂印度国旗的液化石油气船驶出霍尔木兹海峡
发表评论
2025-12-13 01:12:18回复
2025-12-13 02:52:46回复
2025-12-12 19:39:38回复
2025-12-12 18:51:31回复
2025-12-12 22:40:19回复