25日由ASPENCORE主办的“2025年度全球电子成就奖”颁奖典礼在深圳隆重举行,润石科技今年推出的首款电压跟随型LDO RS3011-Q1获评全球电子成就奖之“年度电源管理/电压转换器产品”奖项!

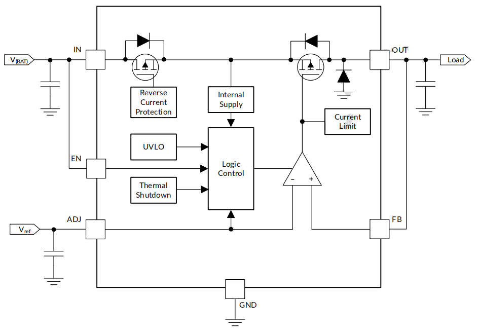
电压跟随型低压差线性稳压芯片(即LDO)是一类功能比较特殊的LDO稳压器,其输出电压(VOUT)直接跟踪或者说“跟随”其参考输入电压(VREF),即VOUT=VREF。这种功能的LDO通常使用于给汽车非车载传感器或者其他非板载模块供电,以保证传感器工作电压的精准和稳定,并可防止因电缆断裂而导致的对地短路或电池短路时损坏板载元件。

RS3011-Q1采用车规级工艺,最大化安全余量设计,具有-40V到45V的输入耐压承受能力,并提供最大300mA的输出电流,满足汽车电子应用场景的高可靠性要求。
其主要特点如下:
Ø 输入极限电压支持-40V~45V;
Ø 可调输出电压范围1.5V 到 40V;
Ø 轻载下自身消耗电流80μA;
Ø 提供最大300mA的输出电流能力;
Ø 最大4mV跟踪误差输出;
Ø 高电源纹波抑制能力,PSRR达78dB@100Hz ;
Ø 低Dropout电压,280mV@200mA;
Ø 反极性保护;
Ø 输出短路到地保护、输出短路到电源保护;
Ø 输出脚感性负载钳位保护;
Ø 具有过温保护和过流保护;

电压跟随型LDO主要是针对汽车电子应用领域的特殊电路保护设计,当然也可以用于其他需要实时可调电源的供电系统,比如透过控制DAC直接给ADJ脚需要的输出电压,就可以实现高精度的实时可调的供电电源。
RS3011-Q1内部背靠背PMOS拓扑,无需使用外部二极管即可实现反极性条件下的保护,特别适合需要防反接防倒灌功能的电路。

RS3011-Q1提供标准ESOP8封装,与市场常用型号完全兼容,并提供带使能和不带使能两种版本,以满足不同产品系统的设计需求。

全球电子技术领域知名行业媒体机构 ASPENCORE 主办的 2025国际集成电路展览会暨研讨会在深圳隆重举行,本届大会深度聚焦IC设计、EDA\IP、物联网、AI、汽车电子、绿色能源、智能制造、低空经济、无线连接等硬核技术领域。现场汇聚国内外头部厂商与新锐企业,助力工程师获取创新灵感,赋能企业精准卡位热门赛道,推动技术研发 - 产品设计 - 市场应用全链条协同,持续促进中国集成电路产业创新升级与全球化生态共建,也促进了业内外的交流与合作,用于推动整个行业的技术进步和产业升级润石科技副总经理闫广亮先生于25日下午参加峰会的圆桌论坛,与其他嘉宾共同就“数字与模拟:智慧时代下的新格局”进行交流探讨,分享了润石已量产的模拟器件在AI方面的具体应用及未来面对AI具体应用场景下润石的相关产品规划。

全球电子成就奖旨在评选并表彰对推动全球电子产业创新做出杰出贡献的企业和管理者,对获奖公司以及个人来说,全球电子成就奖的获得是一项崇高的荣誉,各类奖项获得提名的企业、管理者及产品均为行业领先者,充分体现了其在业界的领先地位与不凡表现;奖项由AspenCore全球资深产业分析师组成的评审委员会以及来自亚、美、欧洲的网站用户群共同评选出得奖者。




发表评论
2025-11-27 07:53:49回复
2025-11-27 13:53:16回复
2025-11-27 04:23:16回复