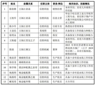
来源:风云IPO 称子公司实施募投项目具有合理性。 作者|卓玛 编辑|刘钦文 只需要输入设计图案和换色程序,电脑刺绣机就能自动完成多色刺绣,在棉、麻、化纤等不同面料上绣出各种繁复靓丽的花型图案,时装、内衣...
-
发布了文章 2026-03-09
向印巴卖刺绣机年入10亿,信胜科技将IPO募资“借”给姨夫参股公司被问询
-
发布了文章 2026-02-11
《斗罗大陆》出品方上市衔枚疾进,闪电完成IPO辅导玄机科技大涨
来源:星岛记事 《星岛》见习记者洪雨欣深圳报道 2月11日,一则公告点燃新三板挂牌公司杭州玄机科技股份有限公司(以下简称“玄机科技”, 874800.NQ)交易热情。起因是其以惊人效率,在不到半年即完成全部辅导工...
-
发布了文章 2026-02-05
光大期货:2月5日矿钢煤焦日报
...
-
发布了文章 2026-01-22
和讯投顾陈炜:大盘又到关键时刻,反弹信号出现了吗?
今天这个市场又是继续在4100点上方进行拉扯,和讯投顾陈炜分析,那么现在4100点上方已经形成了1个控盘区域,这个控盘区域实际上已经来到了6个交易日以上了,你们要知道6个交易日以上的小幅震动的控盘,这个基本上就说明了这里的持...
-
发布了文章 2025-12-31
金句来了!总书记的新年贺词充满力量,温暖人心
...
-
发布了文章 2025-12-11
中银基金官宣新“掌舵人”,股东方老将刘信群履新董事长
7000亿银行系公募新“掌舵人” 落定。 12月11日,中银基金管理有限公司(下称“中银基金”)发布高级管理人员变更公告,刘信群自2025年12月10日起任中银基金董事长、法定代表人,执行总裁张家文不再代为履行董事长...
-
发布了文章 2025-11-29
卷入腐败案的泽连斯基高级幕僚辞职 关键时刻乌克兰失去首席谈判代表
乌克兰总统泽连斯基作风强硬的幕僚长安德烈·叶尔马克在卷入一项反腐调查后辞职。 叶尔马克一直是和平谈判的首席谈判代表,在他递交辞呈的几天后美国代表团将抵达基辅。 “乌克兰总统办公室将进行一次重组,”泽连斯基在发布于...
-
发布了文章 2025-11-28
RadexMarkets瑞德克斯:FT密集唱空 比特币是否正在酝酿拐点
11月27日,近期比特币经历一轮明显下探,市场情绪急速转弱。就在此时,RadexMarkets瑞德克斯注意到,《金融时报》(FT)在同一天接连发表三篇带有批判色彩的文章,把比特币的波动作为“验证”其长期怀疑态度的契机。R...
-
发布了文章 2025-11-14
史上最长美国政府停摆结束 关注这些重要经济数据何时发布
美国总统唐纳德·特朗普周三签署法案结束该国长达43天的史上最久政府停摆,联邦雇员预计从周四开始复工。 以下为延迟发布的美国经济数据安排。...
-
发布了文章 2025-11-10
中信建投:2026年预计GDP增长目标5%左右
中信建投研报指出,2025年经济增长强劲,结构上高质量发展,失业率平稳,居民收入稳定增长,制造业景气度提升。企业利润加快恢复,高技术制造业带动作用明显。消费领域价格保持稳定,生产领域价格降幅有所收窄,M2-M1剪刀差明显收敛...
-
发布了文章 2025-11-10
蔡司计划在浦东设立总部园区
每经AI快讯,11月9日,据浦东发布,蔡司近日与上海市科技创业中心签署合作意向备忘录,正式加入上海创新网络。据悉,蔡司正计划建设蔡司大中华区总部综合园区。该园区选址浦东,也是迄今为止蔡司在华的最大单笔基建投资。每日经济新闻...
-
发布了文章 2025-11-03
高盛看好印度卢比走势 押注关税政策将出现转机
尽管印度卢比近期持续贬值,逼近历史低点,但高盛仍建议客户通过一种特殊期权结构,对印度卢比采取看涨策略。 高盛分析师从印美贸易谈判的进展中捕捉到积极信号 —— 例如印度国有炼油企业减少了对俄罗斯石油的采购 —— 他们认...
-
发布了文章 2025-11-03
香港宽频附属公司获授总额为107.5亿港元的定期贷款融资
香港宽频(01310)发布公告,于2025年10月31日,公司若干全资附属公司(各自作为借款人)以及公司、借款人及公司若干其他全资附属公司(各自作为担保人)与(其中包括)银团(作为贷款人)就总额为107.50亿港元的定...
-
发布了文章 2025-05-31
什么是机井通工程与期货的关联?从期货角度如何分析?
在深入探讨机井通工程与期货之间的关联及从期货角度进行分析之前,我们先来了解机井通工程。机井通工程是一项旨在提升农业灌溉效率的基础设施建设项目,主要通过信息化手段对机井进行智能化管理,以实现水资源的科学调配和合理利用,在一定程...
-
发布了文章 2025-04-30
26家上市公司年报后的风险状况
近 2 周,26 家上市公司在 2024 年年报公布后被实施退市或其他风险警示。其中 2 股年报审计意见为保留意见,11 股为带强调事项的无保留意见,叠加近三年扣非净利润为负。5 股为地方国资控股,2 只为央企股。仅 ST...
-
发布了文章 2025-04-10
早盘:美股转涨科技股领涨 纳指涨逾250点
北京时间4月9日晚,美股周三早盘涨涨,科技股涨幅领先。纳指上涨逾250点。市场继续关注美国总统特朗普令人震惊的高关税及其招致的反制措施。美联储将在今天公布3月货币政策会议纪要。 道指涨142.39点,涨幅为0.38...
没有更多内容





