中宝新材(02439)发布公告,于2026年4月1日,公司拟配售最多2亿股配售股份,相当于于本公告日期公司已发行股本的约20.00%;及经发行及配发配售股份扩大的公司已发行股本约16.67%。 配售价为每股配售股份0....
-
发布了文章 2026-04-02
中宝新材拟折让约20%配售最多2亿股 净筹约4540万港元
-
发布了文章 2026-03-24
美国SEC前执法部门主管离职前与高层发生冲突
据三位知情人士透露,美国证券交易委员会(SEC)最高执法官员上周突然离职,此前她与该机构领导层在执法项目方向上发生冲突,其中包括处理与总统唐纳德・特朗普及其家族相关案件的问题。 路透社率先报道,SEC 执法部主任玛格...
-
发布了文章 2026-03-02
美军方:对伊朗行动中有3名现役人员丧生5人重伤
当地时间3月1日,美国中央司令部表示,在对伊朗的行动中,有3名美国现役人员丧生,5人重伤。(央视记者 曹健)...
-
发布了文章 2026-02-25
博时宏观观点:节日期间海外市场稳中有进
节前市场担忧的风险因素在假期期间基本未发生,春节期间海外股市表现稳中有进,外部政策环境中性偏正面,但后续仍需关注关税不确定性的抬升影响。当下,A股或将面临较强的日历效应,市场成交量、两融等流动性可能较节前出现明显改善,春...
-
发布了文章 2026-02-16
兴业基金总经理李辉:务实奋进共兴途骏驰同行齐向远
专题:资本市场大咖2026新春献词:骏马踏春来 驭势稳行启新程 蛇衔旧岁去,马踏春风来。值此丙午新春来临之际,我谨代表兴业基金全体同仁,向一直信任并陪伴我们的广大投资者、合作伙伴以及各界朋友,致以最诚挚的问候与最衷心的...
-
发布了文章 2026-02-14
郑州丰跃机械制造有限公司成立 注册资本20万人民币
天眼查App显示,近日,郑州丰跃机械制造有限公司成立,法定代表人为封力安,注册资本20万人民币,经营范围为一般项目:金属加工机械制造;金属结构制造;金属结构销售;机械零件、零部件加工;机械零件、零部件销售;金属制品销售(除依...
-
发布了文章 2026-01-17
从存到算,百人团队“算”出近2亿营收(奋进“十五五”·一线见闻)
加快人工智能等数智技术创新,突破基础理论和核心技术,强化算力、算法、数据等高效供给。 ——摘自“十五五”规划建议 对于宁夏西云算力科技有限公司而言,2020年末的那个冬天格外寒冷。偌大的数据中心里,指示灯稀疏寥...
-
发布了文章 2026-01-17
柳州市政鑫汽车配件有限公司成立 注册资本10万人民币
天眼查App显示,近日,柳州市政鑫汽车配件有限公司成立,法定代表人为覃明政,注册资本10万人民币,经营范围为一般经营项目:汽车零配件批发;汽车零部件再制造;劳务服务(不含劳务派遣);橡胶制品销售;五金产品批发;五金产品制造;...
-
发布了文章 2026-01-01
做人守本心,买股选平淡:华尔街回望巴菲特的投资智慧
一个时代就此落幕。 今日,95 岁的伯克希尔 - 哈撒韦(BRK-B)首席执行官沃伦・巴菲特,正式将执掌公司的大权移交给他钦定的接班人格雷格・阿贝尔。 这场正式的权杖交接,为巴菲特数十年的投资生涯画上句点。他的职...
-
发布了文章 2025-12-25
12月25日外盘头条:英伟达拟200亿美元收购AI芯片公司 耐克大涨 获库克增持 传英伟达叫停英特尔工艺测试
专题:锚定新质生产力 深挖科技与红利双主线 全球财经媒体昨夜今晨共同关注的头条新闻主要有: 1、美国司法部:新发现超百万份潜在爱泼斯坦相关文件 2、白宫下令美军在未来至少两个月内专注于对委内瑞拉石油的“封锁”...
-
发布了文章 2025-12-10
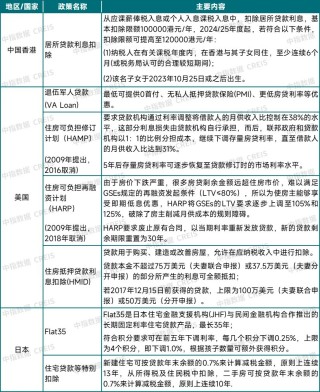
购房贴息即将落地?影响有多大
购房贴息政策已在多地试点,南京、武汉等地政策落地后次月新房成交环比增长15%-18%。国际上香港、美国、日本等均有类似支持政策。中指院认为,若全国推行,预计按1%贴息,年增量贷款贴息资金约700亿元,能有效降低购房成本和月供...
-
发布了文章 2025-12-04
银行如何调整资产配置应对市场波动?
在复杂多变的市场环境中,市场波动是银行面临的常态挑战。为了在这种环境下实现稳健发展,银行需要灵活且科学地调整资产配置。银行首先会对市场进行全面且深入的分析。这包括对宏观经济数据的研究,如GDP增长率、通货膨胀率、利率走势等。...
-
发布了文章 2025-11-30
李书福:探索AI驱动的高等教育发展新路径
炒股就看金麒麟分析师研报,权威,专业,及时,全面,助您挖掘潜力主题机会! 来源:吉利控股集团...
-
发布了文章 2025-11-21
期货交易中爆仓的原因及预防方法是什么?
在期货交易里,爆仓是投资者极为忌惮的情况,它意味着账户资金大幅缩水甚至归零。了解爆仓的原因并掌握预防方法,对投资者而言至关重要。首先,过度杠杆使用是引发爆仓的常见原因。期货交易具备高杠杆特性,投资者只需缴纳少量保证金,就能控...
-
发布了文章 2025-11-20
EIA:美国上周原油库存下降342.6万桶 预估中值下降170万桶
美国能源信息管理局(EIA)库存报告还显示了上周有以下变动: 汽油库存增加232.7万桶,预期为增加5万桶; 馏分油库存增加17.1万桶,预期下降114.4万桶; 库欣原油库存下降69.8万桶; 炼厂开工...
-
发布了文章 2025-11-18
四川科嘉混凝土有限公司成立 注册资本50万人民币
天眼查App显示,近日,四川科嘉混凝土有限公司成立,法定代表人为曾超,注册资本50万人民币,经营范围为一般项目:水泥制品销售;建筑材料销售;建筑装饰材料销售;建筑防水卷材产品销售;非金属矿及制品销售;机械设备租赁;工程管理服...
-
发布了文章 2025-11-02
电力设备行业周报:锂电板块重回卖方市场 材料价格涨价超预期
本周重要事件与核心观点: 光伏:硅料收储有望年内落地,“反内卷”首次写入五年规划建议。 10 月28 日,央视《经济半小时》聚焦光伏,其中,协鑫集团董事长朱共山表示,关于硅料收储,“17 家(龙头)企业基本上都签字了...
-
发布了文章 2025-05-16
泰国商务部长称正在等待美国确定关税谈判日期
泰国商务部长Pichai Naripthaphan表示,美国将确定与泰国就其拟对泰国出口产品征收36%关税展开谈判的日期。他本周与美国贸易代表格里尔举行了会晤 Pichai在韩国济州举行的APEC会议上与格里尔会面后...
-
发布了文章 2025-05-14
*ST宝实子公司西北轴承向控股股东借款7000万元用于项目建设
5月14日,*ST宝实(000595)发布公告,公告提到公司全资子公司西北轴承有限公司拟向控股股东宁夏国有资本运营集团有限责任公司借款7000万元,借款期限为1年,利率为3.5%/年。 该借款主要用于西北轴承的项目建设及补充...
-
发布了文章 2025-05-08
如何更换汽车钥匙电池以确保正常使用?这种更换对车辆操作有何影响?
汽车钥匙是我们日常使用车辆时必不可少的工具,而其电池电量会随着使用逐渐耗尽。为保证汽车钥匙能正常使用,及时更换电池十分重要。下面为大家详细介绍更换汽车钥匙电池的方法及更换后对车辆操作的影响。首先,要准备好合适的电池。不同车型...











